Lab Maker
O QUE É
Espaço que tem como objetivo disseminar os princípios que norteiam o ensino Maker, a fim de incentivar a construção de uma Rede Maker (cultura Maker na Rede Federal de EPCT) promotora de um ambiente favorável à disseminação de novas abordagens de ensino-aprendizagem, incluindo metodologias ativas e à formação de um ecossistema de inovação na Educação Profissional e Tecnológica, sobretudo na Rede Federal de EPCT. Tem ainda como foco auxiliar os Professores e Técnicos Administrativos em Educação no desenvolvimento da cultura learning by doing, levando-os a refletir sobre o uso da Aprendizagem Baseada em Projetos e sobre como ela pode ser utilizada nestes espaços como suporte ao processo de ensino-aprendizagem de todas as áreas do conhecimento, o que permitirá que o aluno seja protagonista no processo ensino/aprendizagem, e que o envolvimento com as necessidades da sociedade onde a unidade acadêmica está inserida seja estimulado.
COMO FUNCIONA
O laboratório maker consiste em um espaço compartilhado, no qual os estudantes podem colocar em prática ideias e criações inovadoras, partindo do zero. O intuito é oferecer equipamentos, como impressora 3d, computadores, kits de robótica, ferramentas para usinagem, e outros aparelhos para que o estudante possa estimular seu processo criativo.
No IFTO, o IFMaker possui 3 (três) laboratórios, localizados nos campi de Araguaína, Gurupi e Palmas, todos com apoio (fomento) da Secretaria de Educação Profissional e Tecnológica (Setec).
REGULAMENTAÇÃO
Organização dos laboratórios maker no âmbito do Instituto Federal de Educação, Ciência e Tecnologia do Tocantins - IFTO: Regulamento.
PROCEDIMENTOS INSTITUCIONAIS PARA GESTÃO DOS LABMAKERS
Procedimentos institucionais para gestão de laboratórios Maker do IFTO: Portaria Normativa.
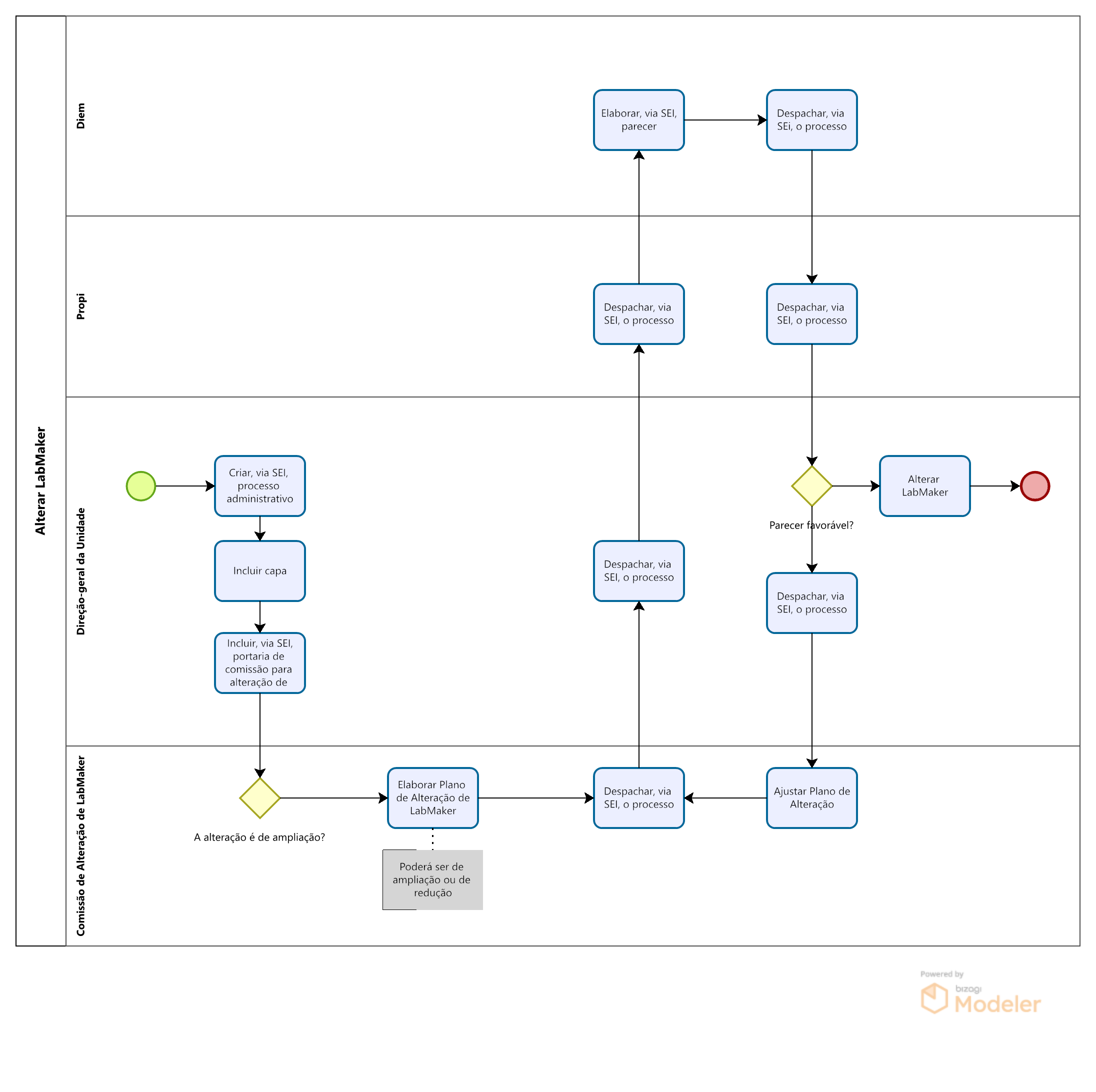
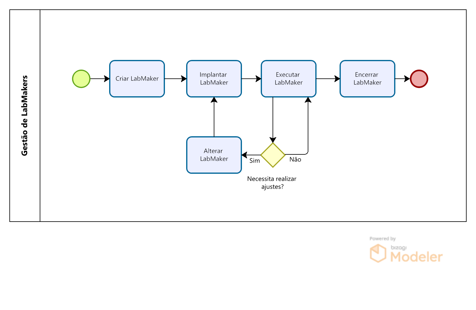
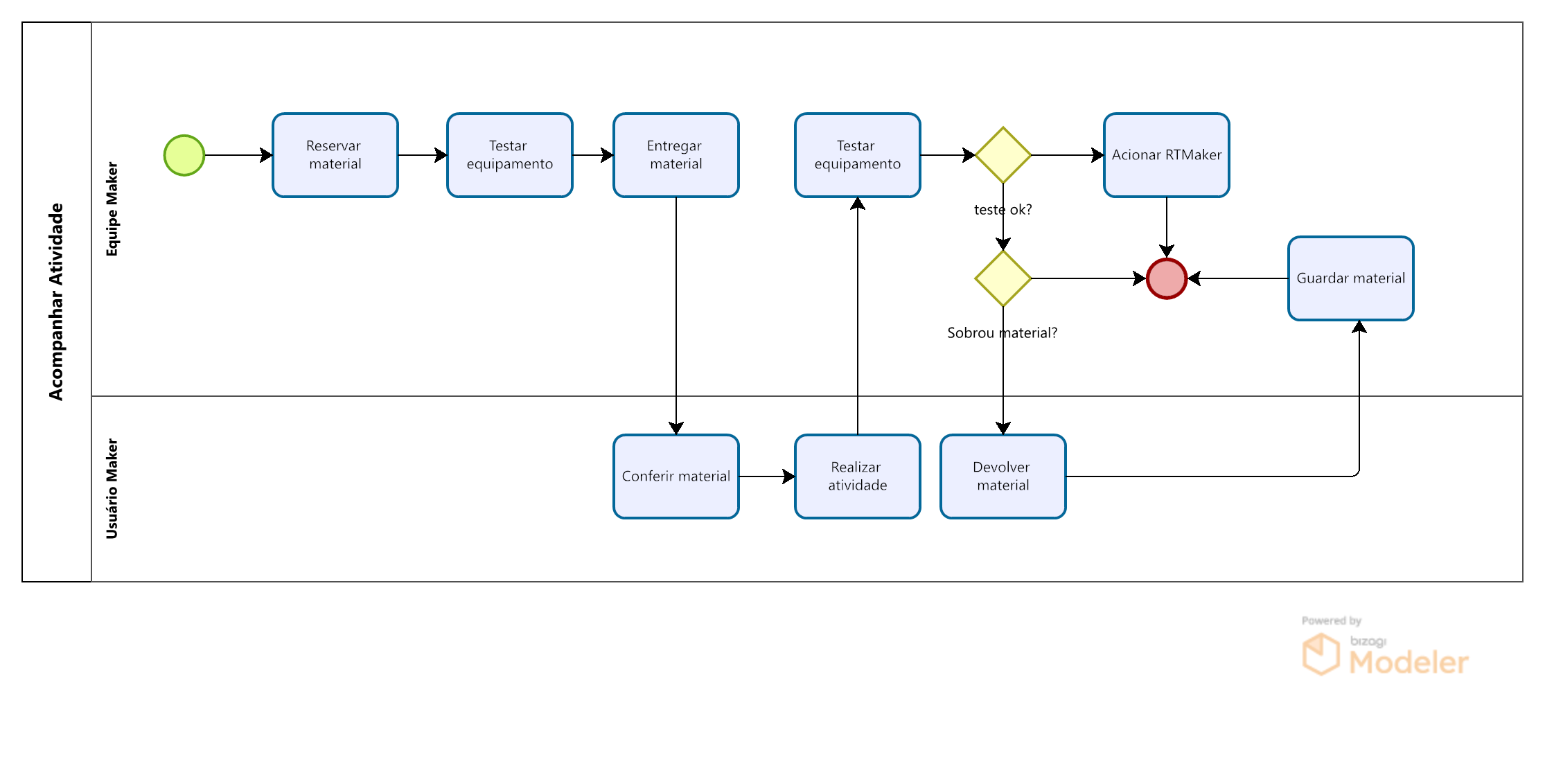
Confira os Mapas Processuais para gestão dos Labmakers: